644 charging system is not well

Stuff about your Case, Colt, or Ingersoll tractor
Eugen Romania
Posts: 5391
Joined: Wed Mar 03, 2021 2:52 pm
Location: Romania
Has thanked: 14184 times
Been thanked: 17495 times
Contact:

644 charging system is not well

Post by Eugen »

Noticed that the battery keeps discharging from day 1. Of course the PO said "it's the stupid ignition switch" causing the battery to go dead. I suspected that wasn't the real problem but I bought the tractor anyway.

Fast forward to now. Used the tractor quite a bit since then, and just used two batteries in rotation, charging the one not currently in use.

But wondered what could the problem be?

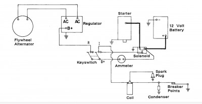
This K321 is the type that uses a starter and this type of regulator.

F56383E1-53AA-4B99-ACD6-F8E532A1E40E.jpeg

I got another K321 with the same regulator so I measured both with an ohm meter.

994E0B85-5B71-427D-B1A8-9B4650179462.jpeg
Both show a very low resistance between tabs 1 and 2 (in both directions), and nothing (like open contact) between 1 and 3 and 2 and 3. On account that this is both a rectifier and a voltage regulator, it's not expected to measure like just a diodes bridge (rectifier), which would show a low resistance in one direction only. The tabs are supposedly AC for 1 and 3, and B for 2. Indeed, two white wires come from inside the engine and are hooked on tabs 1 and 3, and the wire hooked on 2 goes somewhere else. Probably to the amp meter and on to the battery.

As a test, I unhooked the regulator and ran the engine for a bit. Set the multimeter on AC voltage, and measured the two white wires coming from the engine. Unfortunately it didn't show anything meaningful, the voltage was jumping all over the place. The tractor was a little far from any outlet so I didn't try seeing what the oscilloscope would show. But I'm pretty sure now that the problem is with whatever is supposed to generate AC on those two wires. Haven't gotten as far as to check the manual for that, and have no experience with the armature type of AC generation on this type of engine.
User avatar
propane1 Canada
Posts: 2870
Joined: Thu Dec 23, 2021 11:32 am
Location: PEI, Canada
Has thanked: 6851 times
Been thanked: 10985 times

Re: 644 charging system is not well

Post by propane1 »

You should try that test again Eugen. Put your two test leads into the stator white wires. Run the engine at full throttle. You should have 28-32 AC voltage there.
Could try a continuity test too, on the stator. Test leads in the two wires. Should have continuity. I don’t know what the ohm reading should be. I’m not right up on that ohm stuff. Any way, if it has continuity, it should be good. Then put one test lead into one of the stator leads, the other test lead on the engine block. If continuity, the stator has a broken wire touching ground some where. That’s not good.
Possible some of the magnets have fell of the flywheel. Common problem.
Check continuity from the positive terminal on the battery to the B wire going to the regulator, with the key switch in the run position. Should have continuity. Have the B wire disconnected from the regulator while doing this test. If no continuity in this test, you have a broken connection somewhere, could be as simple as a fuse. When checking glass tube type fuses use a meter to test continuity. They can look good, but be broken inside at the ends where you can’t see.
Normal charging troubles are in the wire circuit from battery + to B wire.

Quite a ramble this morning.

Noel
User avatar
Harry United States of America
Posts: 2226
Joined: Sun Mar 07, 2021 8:33 am
Location: Lockport,NY
Has thanked: 13137 times
Been thanked: 9705 times

Re: 644 charging system is not well

Post by Harry »

I had a similar problem in my 646 with an Onan. When I purchased it there was oil everywhere under the hood. I said to myself what ever it is I can fix it and these 600's don't come up for sale that often. I kept having to charge the battery and sometimes it would die in the middle of a project. I would just put the charger on it and run an extension cord to a power source.
When I pulled the Onan, the stator was a disaster with broken wires and oil caked dirt. I ended up rebuilding the stator after watching a you tube video. I purchased the wire and paint from Amazon and followed the video carefully. It took a couple of days working slowly with an ohm meter on the wires to make sure there was no shorting out. It worked like a champ and now I'm very glad it is charging fine.
I documented the project on the CCI site here is a link to it. https://www.casecoltingersoll.com/threa ... ost-729667

Keep the Peace :cop:
Harry
1973 444, 1974 644, 1976 446, 1977 646, 1986 226
Eugen Romania
Posts: 5391
Joined: Wed Mar 03, 2021 2:52 pm
Location: Romania
Has thanked: 14184 times
Been thanked: 17495 times
Contact:

Re: 644 charging system is not well

Post by Eugen »

Good advice, thank you guys!

The stator measured 0.2 ohms. According to the manual it should be 0.1-0.2

No voltage on B with key on, so some wiring troubleshooting is in order.

7F65FA3E-FFE3-488B-A0BF-19FEAC1D9BDA.jpeg
User avatar
thebuildist United States of America
Posts: 865
Joined: Mon Jul 26, 2021 5:09 pm
Location: Atlanta, ga
Has thanked: 895 times
Been thanked: 3541 times

Re: 644 charging system is not well

Post by thebuildist »

So maybe it is the ignition switch after all!

Bob
"Never be afraid to try something new. How hard can it be?"
Eugen Romania
Posts: 5391
Joined: Wed Mar 03, 2021 2:52 pm
Location: Romania
Has thanked: 14184 times
Been thanked: 17495 times
Contact:

Re: 644 charging system is not well

Post by Eugen »

thebuildist wrote: Tue May 31, 2022 1:23 pm So maybe it is the ignition switch after all!

Bob
Yeah and I thought about that and it should teach me to not have faith in what the previous owner said! :rofl:

I have traced it and there is wire, a fuse, the amp meter, and the ignition switch between B+ on the regulator and the battery. Let the bets begin. Which is the culprit?!
User avatar
propane1 Canada
Posts: 2870
Joined: Thu Dec 23, 2021 11:32 am
Location: PEI, Canada
Has thanked: 6851 times
Been thanked: 10985 times

Re: 644 charging system is not well

Post by propane1 »

Fuse. But test it the way I said.


Noel
Eugen Romania
Posts: 5391
Joined: Wed Mar 03, 2021 2:52 pm
Location: Romania
Has thanked: 14184 times
Been thanked: 17495 times
Contact:

Re: 644 charging system is not well

Post by Eugen »

Propane57 wrote: Tue May 31, 2022 3:37 pm Fuse. But test it the way I said.


Noel
I didn't need to test it, at some point in the past the fuse plastic holder partially melted and the fuse no longer made contact with the holder ends so that's where the circuit was interrupted.

Bypassed the fuse and started the tractor. The amp meter shows 15A being drawn. :writing: And the wire from the B+ gets really hot. Also, the voltmeter doesn't show a steady voltage, rather jumps all over the place.

Had enough of that nonsense and hooked up the oscilloscope on the wires coming from the stator. Showed a proper sine wave but before I could observe any values I got called to baby duties and now I'm exercising my patience. :D
User avatar
Harry United States of America
Posts: 2226
Joined: Sun Mar 07, 2021 8:33 am
Location: Lockport,NY
Has thanked: 13137 times
Been thanked: 9705 times

Re: 644 charging system is not well

Post by Harry »

The volt meter jumping all over the place is what was going on mine too. I figured it was goofy with all the shorted wires on the stator. It's working fine now! That's a winter job though. :45:

Keep the Peace :cop:
Harry
1973 444, 1974 644, 1976 446, 1977 646, 1986 226
User avatar
propane1 Canada
Posts: 2870
Joined: Thu Dec 23, 2021 11:32 am
Location: PEI, Canada
Has thanked: 6851 times
Been thanked: 10985 times

Re: 644 charging system is not well

Post by propane1 »

You got resistance some where in that B wire from the battery to the regulator. Could be the key switch. B terminal in the key switch are knowen to go bad. Any connection along the way could be the trouble too. And maybe wire size to small. Someone could have changed some or all of it over time. Battery must be fairly dead to show 15 amps. Bad connection along the way could be causing the voltage to jump around.

There now, a Wednesday ramble. :D


Noel
Post Reply